Pegasus
Slowflyer Pegasusvon Dr. Dietrich Lausberg


Technische Daten:
Pegasus
Hersteller: Dr. Dietrich Lausberg (gekauft über ebay)
Spannweite: 800 mm
Länge: 900 mm
Gewicht: 249 g

Profil: ebene Platte
Motor: Mfly 180-08-15 brushless Außenläufer
Propeller GWS 8 x 4,3
Akku: Kokam 910 mAh 3S1P
Regler: Flyware Sinus8
Tipp zur Verbesserung der Stabilität.

Die Flugeigenschaften sind hervorragend. Es macht richtig Laune mit der Pegasus Kunstflug auf kleinstem Raum zu machen.
Fazit: Ein guter Kauf !
Kleines Video vom Erstflug
(WMV, 3.346 KB)
08.05.2005

Ein verregnetes langes Wochenende und meine Frau hat mal wieder ihr künstlerisches Geschick walten lassen :-)

Die Originalbemalung des Pegasus ist zwar nicht schlecht, man kann's aber noch besser machen, meinte sie. Ist doch super geworden, oder?
21.10.2005
Bilder eines "Feierabendflügle" auf einer Wiese bei Gruibingen an der A8.

Ich hatte mich immer gewundert, warum der Pegasus so schlechte Rollraten hat. Jetzt habe ich mal genauer nachgeschaut und den Grund gefunden:
Das 6 g Billig Servo war einfach zu schwach. D.h. im Stand hat der Ausschlag immer gepasst, sobald der Pegasus aber in der Luft ist, wird der Ruderdruck einfach zu hoch.
Abhilfe hat ein 13 g Simprop SES 190 mit 1,9 kg Stellkraft gebracht.
Jetzt funktioniert's - und wie !!! Wie man auf dem folgenden Video deutlich sehen kann.
Link zum Video bei YouTube
16.03.2026
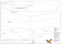
Nach über 20 Jahren hat die Pegasus nun arg gelitten. Da es aber ein toller Flieger ist, möchte ich ihn unbedingt nochmal haben. Leider konnte zum damaligen Hersteller kein Kontakt mehr aufgenommen werden, bzw. er hatte auf eine Anfrage meinerseits nicht reagiert.
Deshalb hab ich mich halt an den PC gesetzt und den Flieger in Fusion 360 nachgezeichnet und neu konstruiert.
Zu bauen ist er ja recht einfach und 3mm Depron liegt in größeren Mengen ja eh in meinem Keller.
Allerdings bin ich bedingt durch andere Projekte, wie Ares, T-45 Goshawk und Fieseler Storch bisher noch nicht zum Nachbau gekommen. Sobald ich aber wieder Zeit habe, poste ich die Bilder an dieser Stelle.
Die Pläne sind schon mal fertig und können gerne heruntergeladen werden. Über ein kleines feedback würde ich mich freuen.
Flying_Horse_Plan_A1.pdf
Flying_Horse_Plan_A1_tiled.pdf
Flying_Horse_Plan_Verspannung_A4.pdf
